To enhance the function of therapeutic cells a variety of chemical and materials science strategies are being developed that engineer the surface of therapeutic cells with new molecules artificial receptors and multifunctional nanomaterials synthetically endowing donor cells with new properties and functions. A major limitation of cell therapies is the rapid decline in viability and function of the transplanted cells.
To enhance the function of therapeutic cells a variety of chemical and materials science strategies are being developed that engineer the surface of therapeutic cells with new molecules artificial receptors and multifunctional nanomaterials synthetically endowing donor cells with new properties and functions.
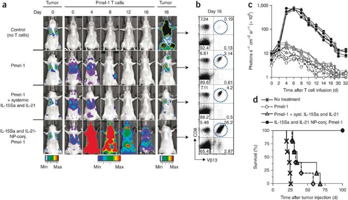
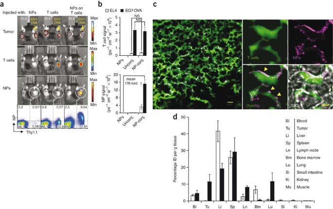
Therapeutic cell engineering with surface conjugated synthetic nanoparticles. Here we describe a strategy to enhance cell therapy via the conjugation of adjuvant drug-loaded nanoparticles to the surfaces of therapeutic cells. With this method of providing sustained pseudoautocrine stimulation to donor cells we elicited marked enhancements in tumor elimination in a model of adoptive T cell therapy for cancer. Stable nanoparticle attachment to cell surfaces To stably couple synthetic drug-carrier nanoparticles to the surface of therapeutic cells we exploited the fact that many cells have high levels of reduced thiol groups on their surfaces14.
Confirming previous reports14 we detected substantial amounts of free thiols. Stable nanoparticle NP attachment to cell surfaces. To stably couple synthetic drug carrier NPs to the surface of therapeutic cells we exploited the fact that many cells exhibit high levels of reduced thiol groups on their surfaces 14.
One of the main shortcomings of cell therapy is the poor persistence and loss of functionality of donor cells after transfer. Using adjuvant drugloaded nanoparticles conjugated directly to the. Here we describe a strategy to enhance cell therapy via the conjugation of adjuvant drug-loaded nanoparticles to the surfaces of therapeutic cells.
Therapeutic cell engineering with surface-conjugated synthetic nanoparticles. A major limitation of cell therapies is the rapid decline in viability and function of the transplanted cells. Here we describe a strategy to enhance cell therapy via the conjugation of adjuvant drugloaded nanoparticles to the surfaces of therapeutic cells.
Therapeutic cell engineering with surface-conjugated synthetic nanoparticles. A major limitation of cell therapies is the rapid decline in viability and function of the transplanted cells. A major limitation of cell therapies is the rapid decline in viability and function of the transplanted cells.
Here we describe a strategy to enhance cell therapy via the conjugation of adjuvant drugloaded nanoparticles to the surfaces of therapeutic cells. With this method of providing sustained pseudoautocrine stimulation to donor cells we elicited marked enhancements in tumor. Therapeutic cell engineering using surface-conjugated synthetic nanoparticles Stephan Matthias Massachusetts Institute of Technology Cambridge MA United States.
Search 16 grants from Matthias Stephan Search grants from Massachusetts Institute of Technology. Peer Reviewed Publications 08152010. Therapeutic cell engineering with surface-conjugated synthetic nanoparticles.
Matthias T Stephan James J Moon Soong Ho Um Anna Bershteyn and Darrell J Irvine. Therapeutic cell engineering using surface-conjugated synthetic nanoparticles Matthias T. Moon12 Soong Ho Um123 Anna Bershteyn12 and Darrell J.
To enhance the function of therapeutic cells a variety of chemical and materials science strategies are being developed that engineer the surface of therapeutic cells with new molecules artificial receptors and multifunctional nanomaterials synthetically endowing donor cells with new properties and functions. The introduction of cell-based therapies has provided new and unique strategies to treat many diseases and disorders including the recent approval of CAR-T cell therapy for the leukemia. Cell surface engineering is a methodology in which the cell surface is tailored to modulate cellular function and interactions.
Therapeutic cell engineering with surface-conjugated synthetic nanoparticles Nat Med 16 9 2010 pp. 1035 - 1041 CrossRef View Record in Scopus Google Scholar. To enhance the function of therapeutic cells a variety of chemical and materials science strategies are being developed that engineer the surface of therapeutic cells with new molecules artificial receptors and multifunctional nanomaterials synthetically endowing donor cells with new properties and functions.
These approaches offer a powerful. Cell surface engineering is an emerging field concerning cell surface modifications to enhance its functionalities. The book introduces the reader to the area of surface-functionalized cells and summarizes recent developments in the area including fabrication characterization applications and nanotoxicityTopics covered include recent approaches for the functionalization of cells with.
CAR-T cells conjugated with nanoparticles maintain T-cell effector functions. A previous study by Stephan and colleagues successfully demonstrated that the use of different therapeutic cells such as tumor-specific T lymphocytes and hematopoietic stem cells. Therapeutic cell engineering with surface-conjugated synthetic nanoparticles.
Efficient cellular delivery is one of the key issues that has hampered the therapeutic development of novel synthetic biomolecules such as oligonucleotides peptides and nanoparticles. The highly specialized cellular plasma membrane specifically internalizes compounds through tightly regulated mechanisms. Nanoparticles have been used for effectively delivering imaging agents and therapeutic drugs into stem cells.
However nanoparticles are not sufficiently internalized into stem cells. Thus new delivery method of nanoparticles into stem cells is urgently needed. Herein we develop bicyclo610nonyne BCN-conjugated gold nanoparticles BCN-AuNPs which can be bioorthogonally conjugated to.